技术专栏
《钢网制作规范及协议》
5***5A
3008
1
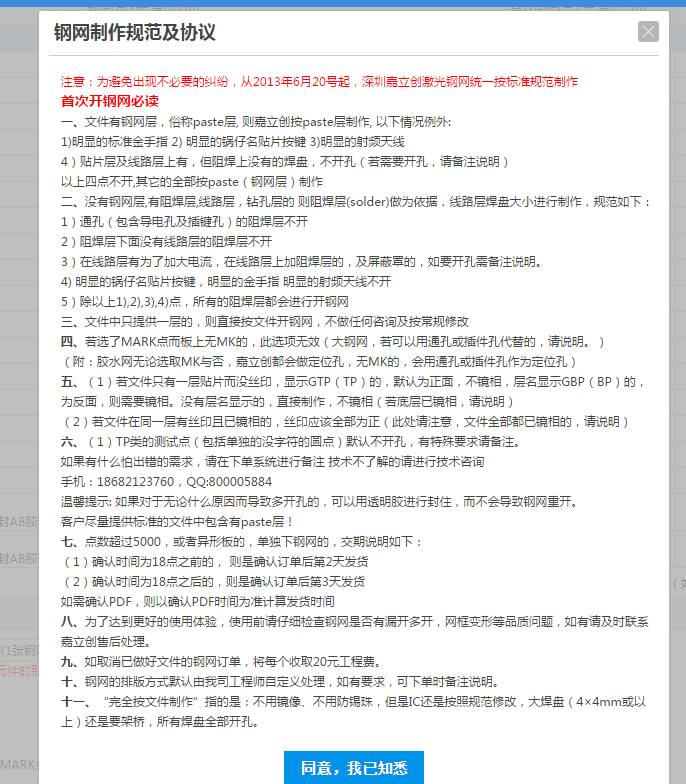
1.生产钢网,你们按照钢网制作协议规范及协议,具体这个协议是怎么样的
2.将Gerber文件给你们以后,根据协议和你们经验的修改设置的新钢网文件,并不是完全一样的钢网文件,你们是否有提供这个你们根据修改产生的新钢网文件。
3.能否按照Gerber文件做完全一样的钢网呢,如果要做的会,需要什么条件和资料。
2,我们做钢网前会重新依据钢网的常规处理方式处理焊盘,处理好的文件会上传在钢网订单列表中,客户可以根据需要下载,下载方式如图2
3,如果要跟文件1:1开口不做任何处理,那么在下单时请只提供一层Gerber文件,并且下单时在备注栏中备注:不要做任何修改,按文件1:1开孔。

图2.




















